MENU
首页
Home
关于我们
About Us
实验室简介
人员组成
组织架构
发展大事记
科学研究
Scientific Research
科研方向
科研项目
科研进展
学术论文
人才培养
Talents
人才工程
专业介绍
导师队伍
招生信息
招聘信息
开放交流
Academic Exchanges
交流动态
科学考察
开放课题
通知公告
Announcement
最新通知
讲座报告
实验室管理
Management
实验室新闻
年度报告
实验室管理规...
高性能计算平...
室内实验平台
海上观测平台
数据共享平台
互动留言
Interaction
Search
关于我们
About Us
实验室简介
INTRODUCTION
人员组成
Staff
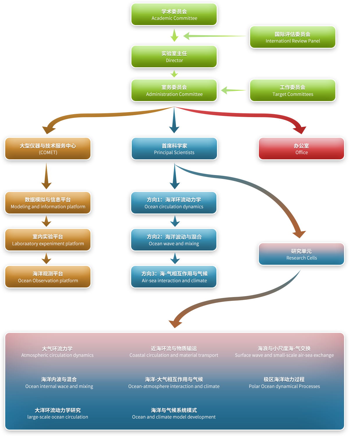
组织架构
FRAMEWORK
发展大事记
SIGNIFICANT EVENTS
首页
关于我们
组织架构
FRAMEWORK
map