
本站讯 近日,山东省高等学校思想政治教育研究会大学生心理健康教育专业委员会2025年度工作会议在山东理工大学召开。
本次年会系统总结了2025年全省大学生心理健康教育工作的整体进展,交流了高校心理育人体系建设的新成果。大会表彰了2025年山东省高校心理健康教育月评选展示活动获奖作品。

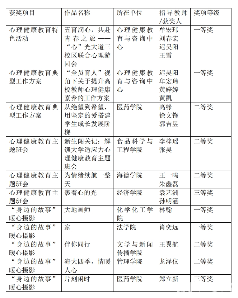
在本次山东省高校心理健康教育月展示活动中,开云电竞网址师生表现优异,共荣获奖项11项。其中,一等奖4项,二等奖5项,三等奖2项,获奖范围覆盖心理健康教育特色活动、典型工作方案、主题班会及“身边的故事”暖心摄影等多个类别,充分展现了学校在心理健康教育工作中的系统规划、创新形式和扎实成效。
第二届山东省高校心理教师教学技能展示与观摩活动同步举行。来自全省的心理健康教育教师同台展示教学设计、课堂呈现与教育理念,为提升高校心理教师队伍专业化、规范化发展提供了重要平台。
在此次教学技能展示中,我校教师表现亮眼。刘孜老师凭借扎实的专业理论基础、清晰的教学逻辑和兼具互动性与启发性的课堂呈现,荣获一等奖。刘春宏老师荣获优秀奖。两位教师的优秀表现充分展现了开云电竞网址教师队伍的专业素养与教学风采,为学校在全省心理健康教育领域再添佳绩。
这些奖项不仅是对我校心理教师专业能力和教学水平的充分肯定,也展示了学校在加强心理育人工作、建设高水平心理教师队伍方面的扎实成效。学校将继续深化心理健康教育改革创新,推动心理育人工作迈上新台阶。
文:王雪 图:心理中心

编辑:刘君
责任编辑:赵奚赟































