细胞运动(包括形变、分裂、迁移与重排)是构成胚胎发育与组织形态发生的细胞学基础。在这一过程中,细胞往往需要协同形变或重排,其协调性对组织的发育与构建至关重要。表皮细胞在形变时产生机械力,可被邻近细胞感知并激发响应。然而,驱动这一力学感知与信号转导的分子机制,特别是在组织尺度上实现协调的方式仍不明了。

2025年4月,进化所细胞与组织动力学实验室孔德清教授与德国马尔堡大学Jörg Großhans教授团队、哥廷根大学Fred Wolf教授团队合作,在Current Biology杂志发表了题为“Synchronization in epithelial tissue morphogenesis”的长文研究成果。首次揭示了机械门控离子通道Tmc(Transmembrane channel-like)在果蝇胚胎上皮组织中协调细胞动力学行为的关键作用。该研究不仅拓展了对Tmc功能的认知,也为理解细胞间机械信号协调机制在组织形态发生中的作用提供了新视角。

图1. Tmc介导果蝇羊浆膜表皮组织中的Ca²⁺信号。(A)图示不同发育时期羊浆膜组织形态。(B)椭圆期Tmc(绿色)在羊膜细胞中的定位。(C)Tmc-eGFP在羊浆膜组织顶端/连接面层的活体成像,红箭头标示GFP斑点,黄虚线为细胞轮廓。(D)羊浆膜组织中Ca²⁺荧光信号,箭头标示伴随收缩的中央Ca²⁺脉冲。(E)单个细胞面积与Ca²⁺信号强度的时间变化。(F)细胞面积与Ca²⁺浓度的相关性分析。(G)目标细胞损伤前后邻近连接处的Ca²⁺信号变化。图为损伤后30秒。(H)邻近细胞的Ca²⁺响应,显示损伤前10秒和后30秒的荧光图像。(I)Ca²⁺信号随时间跟踪曲线,t0为损伤时刻。(J)损伤后30秒Ca²⁺信号的归一化强度。比例尺:10 µm。
“听觉通道”调控表皮组织发育:Tmc是哺乳动物听觉系统中识别机械刺激的重要分子,本研究发现,它在果蝇胚胎中同样具有调控作用。本研究利用活体成像、激光损伤实验与光化学手段,精确地诱导单个羊浆膜细胞收缩,并观察相邻细胞是否产生响应。结果显示,邻近细胞发生了由Tmc介导的同步Ca²⁺信号升高及收缩行为,表明Tmc在细胞间机械信号传导和行为协调中发挥了核心作用。
大规模Dynome图像分析与数据驱动建模揭示同步机制:通过结合实验数据和组织层面的动力学模型,本研究构建了一个Tmc依赖的细胞间相互作用模型,预测了Tmc对细胞间同步行为的促进作用。模型显示,这种同步可形成各向同性的力分布模式,有助于组织在面对外部拉力时维持结构稳定性,从而保障发育过程中组织形态的正常演进。

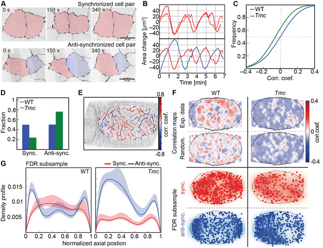
图2. Tmc介导羊浆膜组织中细胞振荡的同步化。(A)来自时间序列成像的细胞对,分别表现为同步与反同步的细胞面积振荡。比例尺:10微米。(B)图A中同步与反同步细胞对的面积变化轨迹。(C)全椭球期中所有细胞对的相关系数累计分布。p=5e-55,Kolmogorov-Smirnov检验。(D)在统计学上显著耦合的细胞对中,同步与反同步细胞对的比例。WT:8个胚胎,共7370对细胞,其中同步795对,反同步801对;Tmc突变体:7个胚胎,共4633对细胞,其中同步254对,反同步809对。p=1e-94,卡方检验。(E)羊浆膜组织图像,细胞连接处按相关系数进行颜色编码。(F)核平均相关系数图谱,包含随机对照组与基于FDR(假发现率)筛选出的同步/反同步连接。(G)基于FDR筛选的连接点的空间密度分布图。
揭示发育中的细胞力学调控新层面:进一步研究发现,在Tmc突变体中,羊浆膜组织内的细胞振荡失去同步性,局部张力分布异常,并表现出背部闭合延迟等表型。尽管突变体可以存活,但发育过程的效率和稳定性受到显著影响。这一发现提示,Tmc介导的细胞间力学协调机制可能是进化上保守的发育策略,旨在提升多细胞系统在复杂形态构建过程中的稳健性与协同性。
孔德清教授、Jörg Großhans教授和Fred Wolf教授为共同通讯作者;Prachi Richa和Matthias Häring为共同第一作者。
原文链接:
https://www.cell.com/current-biology/fulltext/S0960-9822(25)00382-3
https://www.sciencedirect.com/science/article/pii/S0960982225003823

