近日,开云电竞网址海洋生物多样性与进化研究所王国庆教授与食品科学与工程学院林洪教授团队合作,在水产生物致病菌等病原的防控研究领域取得重要进展,成果以“Nanodot-Inspired Precise Bacterial Gene Suppression in a Smart Hydrogel Bandage for Underwater Wound Healing”(智能创可贴中纳米点的精准细菌基因抑制在水下创伤愈合中的应用)和“Streamlining Bacterial Gene Regulation via Nucleic Acid Delivery with Gold Nanoclusters”(基于金纳米簇的核酸递送可简化细菌基因调控)为题,先后发表在国际知名期刊Advanced Science(《前沿科学》)和Small(《小的》)。
海洋弧菌是海水养殖中广泛存在的一类致病菌。近年来,高密度养殖和环境污染给海洋弧菌的爆发提供了可乘之机。大菱鲆养殖作为北方海水养殖的支柱产业,近年来深受鳗弧菌等海洋弧菌造成的病害威胁,一经传播,数日内死亡率高达80%,造成重大经济损失。核酸如反义寡核苷酸(antisense oligonucleotide,ASO)和小干扰RNA(siRNA)可特异性结合靶信使RNA(mRNA),促进其降解并抑制蛋白质翻译,从而抑制靶基因的表达。但ASO和siRNA无法穿过细菌细胞壁膜发挥基因调控功能,限制了其在水产生物致病菌防控中的应用。具有独特尺寸和表面特性的纳米结构作为新一代递送材料已广泛用于真核细胞中核酸的递送,但利用其将核酸递送至细菌仍然充满挑战。
该研究利用生物兼容的碳点(CDs)、金纳米簇(AuNCs)等小尺寸纳米材料,负载siRNA和ASO高效进入鳗弧菌等致病菌,实现对其特定基因表达的抑制。实验不仅揭示了纳米结构在递送ASO至菌体的过程、规律和机制以及释放原理,还将这一技术与水下黏附水凝胶结合,获得“水下创可贴”以提升其感染伤口修复的靶向效果,为水环境中动物细菌疾病的防控提供了切实可行的创新解决方案。

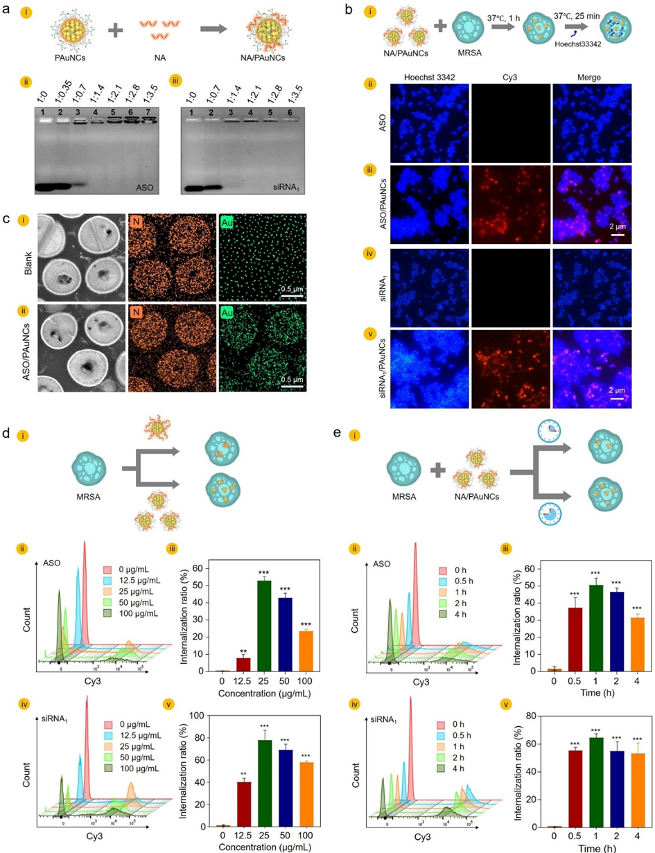
研究利用流式细胞术、荧光显微术和元素影像等手段揭示了致病菌对核酸纳米载体的内化(图1); RT-qPCR结果显示该方法对靶基因调控效率在70%以上。研究团队还利用水下黏附性水凝胶密封ASO/CDs于被鳗弧菌感染的大菱鲆伤口处,实现了对大菱鲆烂鳍病的靶向、高效防控(图2)。这一研究为水环境中动物和人类疾病防控提供了新思路。

图2. ASO/CDs-水凝胶在大菱鲆白鳍病防控中的应用。
两项成果的通讯作者均为王国庆教授和玄冠华副教授,第一作者和共同第一作者为博士生张青松、硕士毕业生冷心怡和彭林。开云电竞网址林洪教授、徐晓峰教授、王秀丹副教授、宁波大学张卫卫研究员以及日本北海道大学Hideyuki Mitomo副教授和Kuniharu Ijiro教授也对研究内容有重要贡献。工作得到国家自然科学基金等项目资助。

相关论文(共同)第一作者张青松同学
原文链接:
https://doi.org/10.1002/advs.202415169
https://onlinelibrary.wiley.com/doi/10.1002/smll.202411723?af=R

