开云电竞网址在Communications Biology期刊发表细胞培养鱼肉研究的新进展

发布者:杨光发布时间:2024-12-27浏览次数:10

开云电竞网址在Communications Biology期刊发表细胞培养鱼肉研究的新进展


近日,开云电竞网址海洋生命学院、海洋生物遗传与育种教育部重点实验室郭华荣教授团队与开云电竞网址食品科学与工程学院、青岛海洋食品营养与健康创新研究院薛长湖院士团队在Communications Biology在线发表了题为“A spontaneously immortalized muscle stem cell line (EfMS) from brown-marbled grouper for cell-cultured fish meat production(用于生产细胞培养鱼肉的褐点石斑鱼自发永生化肌肉干细胞系(EfMS)的建立)”的研究论文,在细胞培养鱼肉研究领域取得重要进展。开云电竞网址海洋生命学院、海洋生物多样性与进化研究所双聘教授郭华荣教授与中国工程院院士、开云电竞网址食品科学与工程学院教授薛长湖院士为共同通讯作者,开云电竞网址为第一完成单位和通讯作者单位。

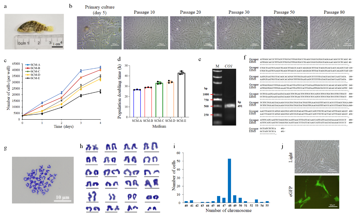
1褐点石斑鱼肌肉干细胞系(EfMS)的建立与鉴定。

细胞培养肉Cell-cultured meat,又称为培育肉、试管肉或无屠宰肉,是指通过体外培养动物细胞,使其快速增殖和定向分化,然后收集加工成的肉类食品。这种新的动物蛋白生产方式具有环保、安全和可持续的优点,是“细胞农业”的核心内容。目前,细胞培养肉的研究主要集中在哺乳动物和禽类,而鱼类细胞培养肉的研究进展相对缓慢,主要原因在于缺乏合适的鱼类永生化肌肉干细胞系。与哺乳动物相比,鱼类肌肉干细胞的研究仍处于起步阶段,且由于鱼类与哺乳动物在生理和生物学特性上的差异,许多哺乳动物的细胞培养和分化技术难以直接应用于鱼类。因此,目前细胞培养鱼肉的研究主要依赖于原代培养细胞,且在培养过程中肌肉干细胞的干性难以长期维持,限制了鱼类细胞培养肉的大规模生产和应用。

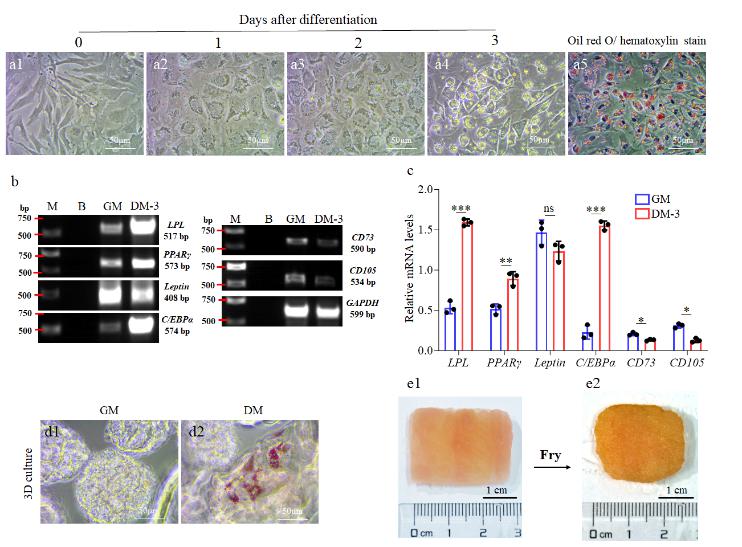
为了突破这一瓶颈,亟需建立鱼类永生化肌肉干细胞系,并开发相应的培养和分化体系。褐点石斑鱼(Epinephelus fuscoguttatus)是一种高经济价值的海水鱼类,其肉质鲜美、营养丰富,广受消费者青睐。本研究以褐点石斑鱼为研究对象,通过酶解法分离获得了褐点石斑鱼的肌肉干细胞,建立并鉴定了自发永生化的褐点石斑鱼肌肉干细胞系(EfMS),为细胞培养鱼肉研究提供了一个理想的海水鱼类的种子细胞系。研究表明,EfMS细胞能够在特定培养基中维持其肌源性干性超过50代,并且牛磺酸对其干性维持起到了关键作用。此外,本研究还开发了一种高效的成肌分化培养基,能够诱导EfMS细胞在2D3D支架培养条件下的成肌分化。研究还发现,EfMS细胞具有成脂转分化潜力,通过分别诱导EfMS细胞的成肌分化和成脂转分化,可成功制备出含有脂肪组织的细胞培养“三文”鱼肉,为细胞培养鱼肉的生产奠定了技术基础

2 褐点石斑鱼肌肉干细胞(EfMS)的成脂转分化与细胞培养“三文鱼肉”的制备。

该工作由开云电竞网址和青岛海洋食品营养与健康创新研究院的相关学者合作完成。研究工作得到了国家自然科学基金和山东省重点研发项目的资助。

文章链接https://www.nature.com/articles/s42003-024-07400-1



Baidu
map