2019年5月11日,开云电竞网址张全启教授团队在生物进化领域权威期刊Molecular Ecology Resources上在线发表了“A chromosome-level genome of black rockfish, Sebastes schlegelii, provides insights into the evolution of live birth”(许氏平鲉染色体水平的基因组分析揭示了鱼类卵胎生的进化特征)的最新研究成果,是国内首次解析鱼类卵胎生的进化特征。该项成果由张全启教授团队联合青岛华大基因研究院共同完成。
鱼类的繁殖方式有卵生、卵胎生和胎生,许氏平鲉是卵胎生繁殖还是胎生繁殖一直没有定论。该物种雌雄鱼11-12月交尾后,精子进入雌性的卵巢腔中,等待至次年的3-4月卵子成熟后才进行受精,胚胎在雌性卵巢内经过1个月左右的孕育孵化后,母体直接生产仔鱼。这种特殊的生殖特性为研究鱼类卵胎生的进化提供了宝贵的材料。该课题组以此为出发点,利用全基因组序列和转录组分析,解析了其基因组特征和不同发育时期卵巢表达谱,利用免疫荧光杂交等技术对卵巢中的精子进行定位。研究现,许氏平鲉交尾后的精子被固定在卵子膜表面的透明带蛋白(ZP)层中,其基因组中孵化酶家族基因成员(HCE1-like)发生了扩张,这为消化透明带蛋白释放出精子做了充足的准备;许氏平鲉卵巢膜中“妊娠”相关信号通路的基因以及与胚胎植入相关的基因(如胎盘形成、血管形成、氧气运输等)显著富集或者特异性高表达,且卵巢中有丰富的血管系统,这暗示着许氏平鲉卵巢有类似于胎生动物的子宫及胎盘的功能,可为胚胎提供营养和氧气。本研究从细胞和分子水平上证实,许氏平鲉仔鱼孵化前的胚胎发育过程中,不仅有卵黄提供的营养,而且还有来自于卵巢的营养供应,其繁殖方式是从卵胎生向真正的胎生进化过程中的一种过渡类型。该结果为理解动物卵胎生和胎生生殖模式的进化提供了重要参考。
本研究获得中央高校基本科研业务费、国家重点研发计划“蓝色粮仓科技创新”等科研项目的资助。
原文链接:https://onlinelibrary.wiley.com/doi/abs/10.1111/1755-0998.13034

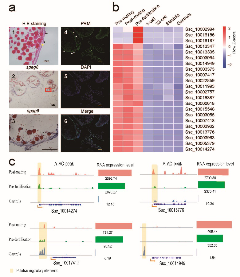
图1 许氏平鲉卵巢中透明带蛋白(ZP)家族在精子固定中的作用解析
a. 精子在卵膜ZP层中的定位; b. 显著扩张的ZP家族在受精前的高表达; c. ZP基因的表达受开放的染色质区域的调控

图2许氏平鲉卵胎生生殖模型
a. 许氏平鲉的精子被固定在透明带蛋白ZP中并在受精前释放; b. 许氏平鲉卵巢具有与哺乳动物的子宫和胎盘有相似的功能。

