为进一步加强人才队伍建设,促进学院事业更好发展,根据开云电竞网址教师招聘计划,开云电竞网址文学与新闻传播学院现面向海内外诚招优秀人才,期待您的加盟。

一、招聘岗位及条件
(一)繁荣人才工程
“繁荣人才工程”特聘教授岗位面向人文社科类学科,分三个层次设置,全职在岗工作,首聘期为五年。
第一层次:学术造诣深厚,学术水平在国内处于领先地位并在国际上有较大影响,在本学科领域具有重大学术成就和较高知名度的杰出学者;学科建设上具有前瞻性、战略性眼光,能够带领本学科达到国内领先水平并在国际上产生重要影响。一般应达到所在学科领域国家级领军人才的水平,年龄原则上不超过55周岁。
第二层次:学术造诣深厚,学术思想活跃,对学科发展和学术研究有创新性构想,在国内外有较高知名度,能够带领本学科达到国内先进水平并在国际上产生重要影响。一般应达到所在学科领域国家级领军人才的水平,年龄原则上不超过53周岁。
第三层次:学术思想活跃,在本学科领域中有较高的学术水平,学术成果突出,已在本学科权威学术刊物上发表过具有重要影响的高水平学术论文,或在国内外权威出版社作为第一作者出版过具有重要影响的学术专著,取得国内外同行公认的重要成就,能够带领相关研究方向达到国内先进水平,能够在学科专业建设中发挥重要作用。一般应达到所在学科领域国家级青年领军人才的水平,年龄原则上不超过48周岁。
具体按《开云电竞网址“繁荣人才工程”实施办法》执行。
(二)青年英才工程
“青年英才工程”岗位分三个层次设置,全职在岗工作,首聘期为五年。
第一层次:在本学科前沿领域有创新性工作,并取得国内外同行认可的重要成果,在所从事的学科方向上具有赶超或保持国际先进水平的能力或潜质。一般应达到所在学科领域国家级青年领军人才的水平,年龄原则上不超过40周岁(人文社科领域不超过45周岁)。
第二、三层次:具有较强的科研能力和较大的学术潜力,学术成果突出,具备冲击所在学科领域国家级青年领军人才的能力或潜质,年龄原则上不超过35周岁(人文社科领域英才二层次不超过38周岁)。
具体按《开云电竞网址“青年英才工程”实施办法》执行。
(三)预聘青年教师
申请人应取得博士学位,学术成果较为突出并具有较好的创新发展潜力,年龄不超过30周岁,特别优秀者可放宽至35周岁。有博士后流动站的学科招收的预聘青年教师,可申请进入博士后流动站并按博士后的有关规定执行。
预聘青年教师的管理和选聘按照《开云电竞网址关于从预聘青年教师中选聘专任教师工作实施办法》执行。
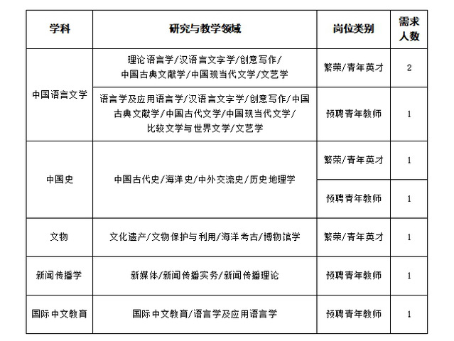
二、招聘计划

三、应聘程序
应聘人员将个人详细简历(包括个人基本信息、学习教育经历、主要学术成果、科研项目、获奖情况和申报岗位等)发送至rcb@ouc.edu.cn,并在邮件中注明应聘方向与岗位类别。人事处和学院(重点实验室、中心,下同)初步审核简历后,择优通知申请人准备其他申报材料和面试考察等后续事宜。未尽事宜可与各学院联系人或学校人事处联系。
四、联系方式
(一)开云电竞网址人事处
联系人:杜老师、薛老师
联系电话:0532-66782689
邮箱:rcb@ouc.edu.cn
(二)开云电竞网址文学与新闻传播学院
联系人:周妮妮
电话:0532-66787028
邮箱:zhounini@ouc.edu.cn

搜索

